luokat: Käytännöllinen elektroniikka, Kuinka se toimii?
Katselukuvien lukumäärä: 316195
Kommentit artikkeliin: 20
Kuinka jouluvalot?
Uudenvuoden vapaapäivät tulevat aina odottamatta ja tuovat mukanaan paljon miellyttäviä ongelmia. On aika miettiä lahjoja, ensinnäkin lapsille, aikuisille, jotta he voivat asettaa pöydän, valita hyvää musiikkia ja laittaa joulupuun, jonka pukeutua, jotta vieraat voivat pitää hauskaa ja viihtyisyyttä. Ja ensimmäinen asia, joka ripustetaan puuhun, on tietysti joulukuusen seppeleet. Kaikki muut lelut ripustetaan pääsääntöisesti seppeleiden jälkeen. Seuraavaksi puhumme useiden erilaisten jouluseppeleiden - vanhojen ja nykyaikaisten - laitteesta.
Muinaisina aikoina, kun sähköä ei ollut ja uutta vuotta vietettiin jo, joulukuusen päällä sytytettiin erityisiä uuden vuoden kynttilöitä. Tämä koriste oli erittäin palovaarallinen. Mutta nämä ajat ovat jo kuluneet, kaikki alkoivat käyttää sähköisiä seppeleitä.
Nämä olivat tavallisia pieniä lamppuja taskulampusta tai asteikon taustavalosta radiovastaanottimessa, kytkettynä sarjaan. Näistä sipuleista harrastajat tekivät seppeleitä pääasiassa omilla käsillään. He ottivat juuri juotosraudan, joka tietysti osaa sitä käyttää, otti langan ja sipulit ja jonkin ajan kuluttua joulupiiri roikkui jo puussa.
Hieman myöhemmin uudenvuoden seppeleitä alettiin valmistaa teollisesti. Käytettiin pienikokoisia lampunpidikkeitä lampuille ja eri muotoisia värisävyjä. Joskus sävyt tehtiin läpinäkyviksi ja itse lamput maalattiin.

Vilkkuvat valot ja vilkkuvat
Mutta rauhallisesti katsoen hehkuvaan joulupukkaan on jotenkin onneton, haluan sieluni kääntyvän. Ilmeisesti tätä helpottaa jonkinlainen sepelän vilkkuminen. Yleensä vilkkuva seppele houkuttelee kauneudellaan ja jopa jonkinlaisen ihmeen tai yllätyksen odotuksella. Jos seppeleitä on useita, niin on mahdollista saada erilaisia valaiseefektejä, esimerkiksi juokseva tuli, juokseva varjo, juoksevat kaksoset ja kolmoiset, samoin kuin monia muita mielenkiintoisia tehosteita.
Kun radioamatöörit ovat kehittäneet tällaisia malleja, nämä piirit julkaistiin amatööriradiolehdissä yleensä marraskuun numeroissa. Mutta nämä lehdet saapuivat sosialistisen huonon hallinnon olosuhteissa myöhässä melkein koko kuukaudeksi, joten uudenvuoden mennessä voitiin tehdä vain viime vuoden vilkku.
Alkunapohjana käytettiin pienen integraatioasteen omaavia mikropiirejä, pääasiassa K155 ja K561 ja niiden variaatioita. Esimerkkeinä voimme mainita järjestelmän Radio-lehden nro 11, 2002, 2002.
Tässä lehdessä kirjailija I. Potachin julkaisi useita seppeleiden hallintaohjelmia kerralla. Mielenkiintoisinta järjestelmää kutsutaan "Musical seppeleiksi".
Piirin perusta on laskuri DD2, tyyppi K561IE16, joka sirun DD3 näppäimien ja transistorien VT4 ... VT7 avulla ohjaa neljää LED-seinästä. Mielenkiintoisinta on, että UMS8-01 -syntetisaattorisirua käytetään pääoskillaattorina. Tällaisia mikropiirejä käytettiin kerran lasten lelujen ja musiikipuheluiden äänestämiseen: he yksinkertaisesti soittivat niihin nauhoitetut melodiat.
Joten tässä piirissä lähtöääni-signaalia käytetään myös laskurin kellonaikaan. Voidaan vain arvata, kuinka LEDien tuottamat kuvat tämän äänen taustalla näyttävät. Luonnollisesti musiikki kuuluu myös kaiuttimen kautta.
Lisäksi samassa lehdessä, samassa artikkelissa, julkaistiin useita lisää saman kirjoittajan piirejä, jotka jo käyttivät vilkkuvia LED-valoja. Tässä on LED-seppeleiden laskelmat.
Lehdessä "Radio" nro 11 1995, julkaistiin A. Chumakovin järjestelmä nimellä Garlandin automaattinen ohjausyksikkö. Piiri tarjoaa vuorotellen tasaisen sytytyksen ja sepelän vaimennuksen ohjausyksikön määrittelemällä nopeudella. Laitekaavio on esitetty kuvassa 1.
Kuva 1. Automaattinen ohjausyksikön kaavio seppelelle
Jos tarkastellaan tarkkaan, piiri edustaa KT117A-kaksoispohjaiseen transistoriin tehtyä triac-tehonsäädintä. Vain kondensaattorin latausnopeus ei muutu manuaalisesti muuttuvalla vastuksella, vaan vaihtamalla yksittäisiä vastuksia laskurilla - K561IE8-dekooderilla. Vertailun vuoksi kuvio 2 esittää kaavion vaihetehonsäätimestä, joka käyttää KT117-kaksipohjaista transistoria.

Kuvio 2Virtavaihepiirikaavio
Mikrokontrollerin hallinta uudenvuoden seppelellä
Kun mikrokontrollerien rakenteet ilmestyivät amatööriradio luovuuteen, myös jouluvalonheittimiä tai niitä, joita kutsutaan kunnioittavasti ”valaisefektien automaatteiksi”, kehitettiin mikrokontrollereissa. Eksoottisin muotoilu julkaistiin A. Pakhomov -lehdessä Radio, nro 11, 2012, s. 37, otsikolla ”Cell Phone Drives Christmas Garland”.
Suunnittelun perustana oli hallitus viallisesta kiinalaisesta seppeleestä. Kirjailija kirjoittaa, että häntä houkutteli lähtövaiheen omaperäisyys, jota ohjataan suoraan MK: lta. Hän muistelee niitä vilkkuvia valoja, jotka rakennettiin K155-sarjan mikropiireihin, voimakkaisiin KU202-tiristoriin (niitä ei yksinkertaisesti ollut muita), ja kokonaisuutena voisit laittaa joulukuusen sellaiseen vilkkuvaloon.
Ja tässä riitti vaihtamaan viallisen kortin ohjaimen, kirjoittamaan valotehosteilla varustetun ohjelman ja täydentämään sitä jollain ohjauspaneelilla. Tämä kaukosäädin oli vanha Siemens C60 -puhelin, joka oli lepotilassa. Mikrokontrolleri AT89C51 käytettiin johtajana. Mitä tästä tuli, on esitetty kuvassa 3.
Kuva 3. Mikrokontrollerin ohjausjärjestelmä uudenvuoden seppelelle (napsauta kuvaa suurentaaksesi)
Vaikka tämä ohjain on jo vanhentunut ja lopetettu, se on yksi Intelin parhaista kehitystyöistä, jonka Atmel myöhemmin julkaisi. Tämän MK: n mallit eivät koskaan roikku, ne eivät tarvitse vartijakoiraa. Komentojärjestelmä on niin hyvä, että se pysyy muuttumattomana huolimatta uusien MSC-51-perheen mallien syntymisestä.
Yksinkertainen LED-vilkku
Hieman korkeampi kuin A. Pakhomovin artikkeli samassa lehdessä "Radio" nro 11, 2012, I. Nechaevin artikkeli "CFL: n yksityiskohdista. LED-salama joululeluun. " Piiri tehdään kolmivärisellä LEDillä ja kolmella symmetrisellä DB-3-dinaattorilla, jotka on "poistettu" viallisista emolevyistä energiansäästölamput.

Kuva 4. Kaavio yksinkertaisesta LED-joulukoristeesta
Kolmivärisen LEDin kutakin kanavaa ohjaa sen rentoutumisgeneraattori, joka on koottu DB-3: een. Mieti piirin toimintaa esimerkiksi yhtenä kanavana, esimerkiksi punaisena.
Kondensaattori C1 ladataan vastuksen R3 kautta tasasuuntaajasta R1, VD1 dynistorin VS1 (32 V) hajoamisjännitteeseen. Heti kun dinistori aukeaa, kondensaattori C1 purkautuu kolmivärisen LEDin, vastuksen R4 ja dinistorin VS1 punaisen elementin kautta. Seuraavaksi sykli toistuu.
Kolmivärisen LEDin punaisella, vihreällä ja sinisellä elementillä on omat generaattorinsa ja ne toimivat toisistaan riippumattomasti. Samanaikaisesti kunkin generaattorin taajuus on erilainen kuin muut, joten välähdykset tapahtuvat eri ajanjaksolla. Suunnittelu on sijoitettu läpinäkyvään koteloon ja sitä voidaan käyttää esimerkiksi joulukuusen päältä. Jos lisäät valkoisen HL2-merkkivalon piiriin, väri vilkkuu valkoisella taustalla.
Kotimaisille amatööriradiofaneille voitiin antaa paljon muita kuvauksia, vanhoja tai uusia, hyviä tai huonoja, mutta ne kaikki tehtiin melkein yhtenä kopiona. Nykyaikaiset kaupat ovat täysin hukkuvia Kiinassa valmistetusta elektroniikasta. Jopa uudenvuoden seppeleitä ja ne ovat kiinalaisia, lisäksi ne ovat nyt arvottomia. Katsotaanpa mikä on piilotettu sisälle.
Kiinan uudenvuoden seppeleen ohjain
Ulkoisesti kaikki näyttää hyvin yksinkertaiselta. Pieni muovikotelo yhdellä napilla, joka sisältää virtajohdon pistokeella ja neljä seppeleitä tulee ulos.Kun kytket seppeleen päälle, ne alkavat heti näyttää kaikki valovaikutukset vuorotellen. Näitä vaikutuksia on 8, kuten painikkeen alla olevat merkinnät osoittavat. Painikkeen painalluksella voit vaihtaa suoraan haluttuun vaaleaseen kuvaan.
Jos avaat laatikon, kaikki sisällä on myös melko yksinkertaista, kuten kuvassa 5 näkyy.
Kuvio 5
Täällä voit harkita kaikkia yksityiskohtia. Mikrokontrolleri, kuten aina, on tehty pisarana mustaa yhdistettä, lähellä sen ohjauspainiketta, elektrolyyttikondensaattori, yksi diodi ja kolme lähtötyristoria.
Taululla on paikka neljännelle tiristorille, ja jos juotat sen, saat toisen lisäkanavan. Säätimessä tämä kanava, yleensä, myös vilkkuu. Vain kiinalaiset ystävämme pelastivat yhden tiristorin. Ne, jotka ovat koskaan avanneet tällaisia ohjausyksiköitä, vakuuttavat, että vain kaksi tiristoria on suljettu joissakin laatikoissa. Talouden on oltava taloudellista! Silti Neuvostoliiton iskulause.
Tästä pienestä koosta huolimatta PCR406-tiristorien käänteinen jännite on 400 V ja lähtövirta 0,8A. Jos oletetaan, että kuorma kuluttaa vain 25% virrasta, enimmillään 220 V: n jännitteellä voit vaihtaa tehoa 220 * 0,2 = 44 (W).
Kuvassa 6 on painettu johdotus, jonka mukaan voit piirtää toistuvasti tehdyn piirikaavion. Täällä voit nähdä neljännen, vain tallennetun tiristorin reikät.
Kuvio 6
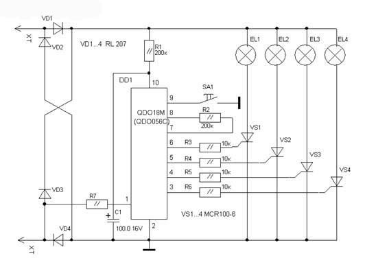
Säästöt vaikuttivat myös diodisiltaan: Neljän diodin sijaan tällä taululla käytetään vain yhtä. Ja kaikki muu vastaa kuvan 7 piiriä.
Kuvio 7
Verkkojännite tasasuunnataan diodisillalla VD1 ... VD4 ja sammutusvastuksen R1 kautta syötetään mikrokontrollerin 10. ulostuloon. Puhdistetun jännitteen aaltoilun tasaamiseksi tähän on kytketty myös elektrolyyttinen kondensaattori C1. Mikrokontrollerin nykyinen kulutus on hyvin pieni, joten jatkossa kiinalaiset päättivät tehdä yhden diodin sillan sijaan yhden.
Pieni huomautus koko piirin luotettavuuden lisäämisestä kokonaisuutena. Jos Zener-diodi, jonka stabilointijännite on 9 ... 12 V, juotetaan rinnan kondensaattorin C1 kanssa, niin mikrokontrollerin vioittumisen todennäköisyys tai yksinkertaisesti tyristorien räjähdykset vähenevät paljon.
R7-vastus, joka on kytketty mikro-ohjaimen napaan 1 suoraan verkkojohdosta, ansaitsee erityisen huomion. Tämä tehdään synkronoimiseksi verkon kanssa virran vaiheittaiseksi ohjaamiseksi. Juuri tämä toimii, kun sepeltivalaisimet syttyvät tai sammuvat.
Mikrokontrollerin oikealla puolella on tyristorin ohjauslähdöt ja ohjauspainike, joka on kuvattu yllä. Tiristorit käynnistyvät, kun korkea taso ilmestyy vastaavaan MK-ulostuloon, sitten vastaava seppele syttyy.
Joskus tarvitaan suuritehoisia uudenvuoden seppeleitä, useista satovetoisista ja sitä korkeammista. Tässä tapauksessa harkittua piiriä voidaan käyttää "aivona", riittää, kun yksinkertaisesti täydennät sitä voimakkuudella triac-näppäimillä. Kuinka tämä tapahtuu, miten se tehdään.
Kuva 8. Kaavio suuren voiman uudenvuoden seppeleestä (klikkaa kuvaa suurentaaksesi)
Tässä yhteydessä sinun tulisi kiinnittää huomiota siihen, että MK: n virransyöttö suoritetaan erillisestä lähteestä, joka on galvaanisesti eristetty verkosta.
LED-valot
He käyttävät samaa ohjainta yhdellä painikkeella, samoja tiristoreja, mutta lamppujen sijaan seppeleet koostuvat kolmesta tai neljästä värisestä LEDistä. Jokaisessa seppeleessä on vähintään 20 LEDiä, joissa on virtarajoitinvastukset.
Lisäksi tällaisen seppeleen suunnittelu on vain kiinalainen mysteeri: seppeleen ensimmäisellä puoliskolla johto on juotettu jokaiseen LED: iin, ja loput kymmenen kappaletta on yksinkertaisesti kytketty sarjaan. Säästäen taas kymmenen vastusta heti.
Tämä muotoilu voidaan ilmeisesti selittää tuotantotekniikalla. Esimerkiksi yhdellä linjalla he keräävät ensimmäisen puolikkaan, joka on vastuksilla, ja toisella linjalla ilman vastuksia.Sitten jää vain yhdistää kaksi puolikkaata yhdeksi. Mutta tämä on vain kiusallista.
Toivotaan, että kaikki on kunnossa kanssasi, ainakin uudenvuoden seppeleissä. Siksi korista joulukuusi, peitä juhlava pöytä, kutsu vieraita, juhlia uutta vuotta. Hyvää uutta vuotta, toverit, ystävät, herrat! Näin pidät siitä enemmän.
Katso myös tästä aiheesta:Vinkkejä kiinalaisen uudenvuoden seppeleiden korjaamiseen
Boris Aladyshkin
Katso myös osoitteesta electro-fi.tomathouse.com
:






